Adding Cruise Control to a Chev/GMC Van

Mcarpenito89

Adventurer
Update for me:

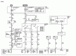
I purchased a new crime control stalk for a 2007 Savana. I plugged the 4 pin wire in like Ive read on a thread of a guy who did this on his 2006 Diesel AWD Van. So far I cannot get it to engage. currently searching forums to figure out if I might be missing a fuse for this option since my van did not come with cruise (its an 2006). Hopefully I can find the issue this weekend.
 

robotfist

New member
I installed factory cruise control on a 2010 by adding a steering wheel with cruise control switches and then taking it to a dealer for a flash total cost was around $220. There are aftermarket kits available for slightly more. The 2007 and earlier can be done with the factory turn signal switch if they are drive by wire.
Hey TeleSteve... I also have a 2010 GMC Savana 1500 without cruise control. I want to do exactly what you did. Were there any other components you needed to purchase other than the OEM steering wheel with the cruise control switch? Did you need any wiring harnesses and stuff?
 

TeleSteve

Adventurer
Hey TeleSteve... I also have a 2010 GMC Savana 1500 without cruise control. I want to do exactly what you did. Were there any other components you needed to purchase other than the OEM steering wheel with the cruise control switch? Did you need any wiring harnesses and stuff?
On mine no other parts were required just the dealer flash. I did swap in a tilt column at the same time, but it is not required for cruise control.
The air bag attaches to the steering wheel so the existing one will go on the new steering wheel.

I am not sure if it possible, but after buying the steering wheel I noticed you can buy just the switch. So it may be possible to add just the switch to an existing steering wheel. Although the leather steering wheel is much nicer then the cheesy base steering wheel.
 

robotfist

New member
I am not sure if it possible, but after buying the steering wheel I noticed you can buy just the switch. So it may be possible to add just the switch to an existing steering wheel. Although the leather steering wheel is much nicer then the cheesy base steering wheel.

Oh wow. Interesting. I'm gonna look into the switch.

But if that doesn't work, I could feasibly just purchase the steering wheel:
https://www.gmpartsone.com/oem-parts/gm-steering-wheel-25849482

And the steering column:
https://www.gmpartsland.com/oem-parts/gm-column-assembly-19168532

And get both cruise control and a tilt wheel with nothing else required other than a dealer flash? Man, if turns out to be the case, you just made my day!!
 

robotfist

New member
it might force you to spend $1.25 for a fuse rather than a 600 times that on a new steering wheel and column..

Hmmmmm. I’m trying to follow you but as you can probably tell, I’m new to a lot of this repair/DIY stuff and am just learning. I’m not sure how a new fuse is going to give my steering column the tilt option I want or add cruise control to a base trim van that currently is without it and has no available cruise switches. But heck, I’ll try anything anyone suggests here!

Do you mean if I check the #22 fuse that will tell me if I am even wired for cruise control and whether or not this steering wheel mod is even worth it?


Sent from my iPhone using Tapatalk
 

Len.Barron

Observer
Hmmmmm. I’m trying to follow you but as you can probably tell, I’m new to a lot of this repair/DIY stuff and am just learning. I’m not sure how a new fuse is going to give my steering column the tilt option I want or add cruise control to a base trim van that currently is without it and has no available cruise switches. But heck, I’ll try anything anyone suggests here!

Do you mean if I check the #22 fuse that will tell me if I am even wired for cruise control and whether or not this steering wheel mod is even worth it?


Sent from my iPhone using Tapatalk
I got you confused with the original poster having an 07, I see now that you have a newer van, you would in fact be better off sourcing a low mileage used tilt column and steering wheel with CC controls (you can get the one with stereo controls as well if you're going that far).
here's one on ebay that would do what you want, just have the lock cylinder rekeyed to your existing key https://www.ebay.com/itm/WITH-KEY-B...LCAAAOSwszVbt8tC:rk:1:pf:0&LH_ItemCondition=4
 

robotfist

New member
here's one on ebay that would do what you want, just have the lock cylinder rekeyed to your existing key https://www.ebay.com/itm/WITH-KEY-B...LCAAAOSwszVbt8tC:rk:1:pf:0&LH_ItemCondition=4

Thanks. I saw that one but wasn’t sure if a steering column for a 2500/3500 will
work with a 1500. Also it’s listed as having “Active Brake” which my van does not have. Do you know if I can install a steering wheel with Active Brake (Stabilitrak) on a van that is not equipped with it? Does it really matter with these steering columns? GM discontinued the manufacturing of the steering columns without Active Brake which is why I’m hunting for one now.




Sent from my iPhone using Tapatalk
 

TeleSteve

Adventurer
I got you confused with the original poster having an 07, I see now that you have a newer van, you would in fact be better off sourcing a low mileage used tilt column and steering wheel with CC controls (you can get the one with stereo controls as well if you're going that far).
here's one on ebay that would do what you want, just have the lock cylinder rekeyed to your existing key https://www.ebay.com/itm/WITH-KEY-BAG-2010-2013-EXPRESS-2500-3500-Steering-Column-Shift-With-Tilt-748012/323484547997?fits=Year:2010&hash=item4b512e7b9d:g:LCAAAOSwszVbt8tC:rk:1:pf:0&LH_ItemCondition=4
No need to rekey, just swap your current lock cylinder into the new column.
 
Last edited:
older thread but in case someone knows...
2006 Chevy Express 1500.
My van was pre-wired for Cruise Control. I added the OEM column switch and OEM servo unit. The cruise control doesn't work but I think it's due to a fuse missing somewhere possibly.
Anyone has experience adding OEM cruise to a van and/or troubleshooting steps?
Thank you
 

Forum statistics

Threads
190,511
Messages
2,928,477
Members
234,097
Latest member
seth.c96
Top